党建思政
当前位置: 首页 >> 党建思政 >> 正文

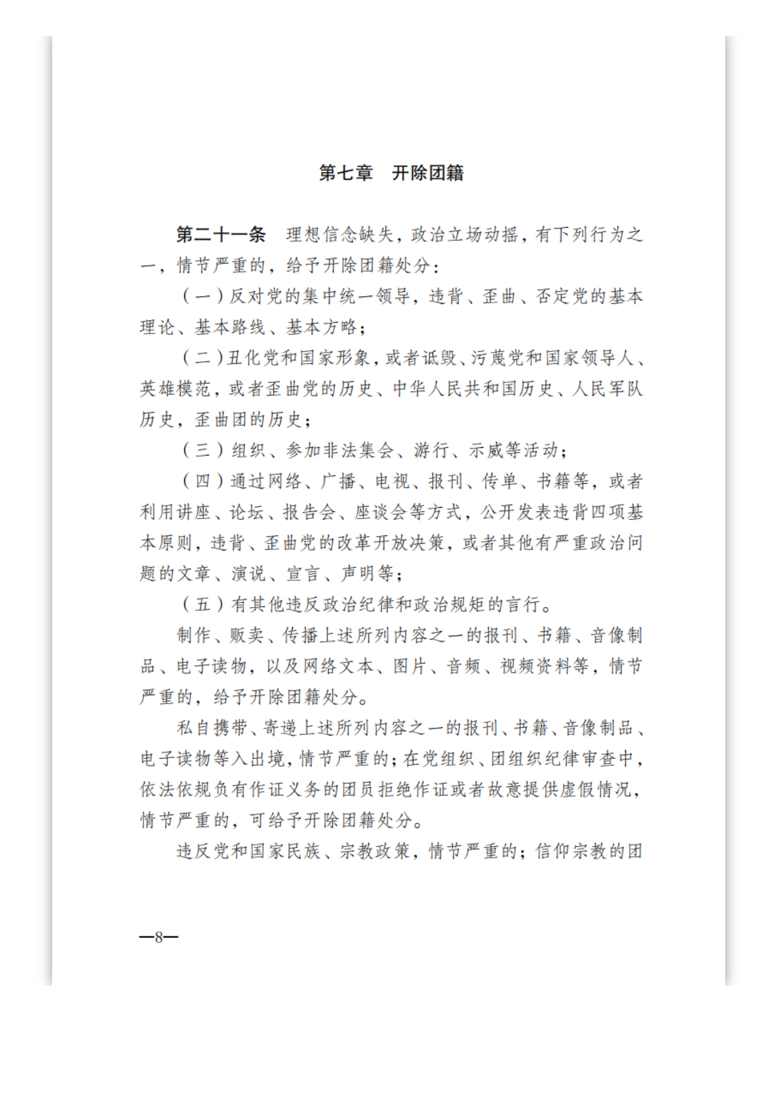
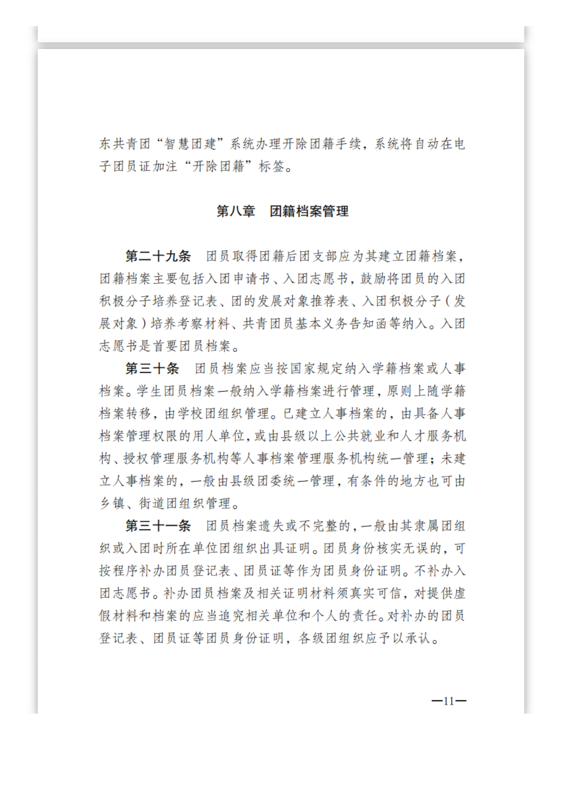
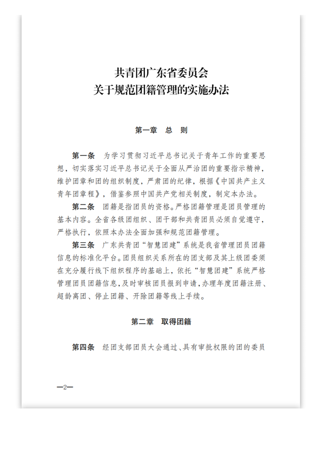
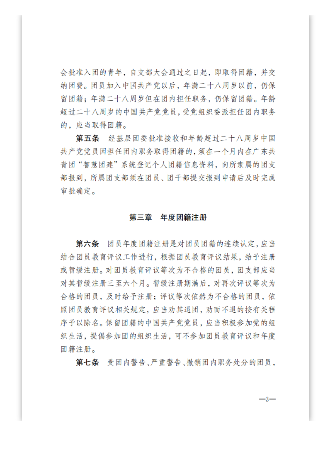
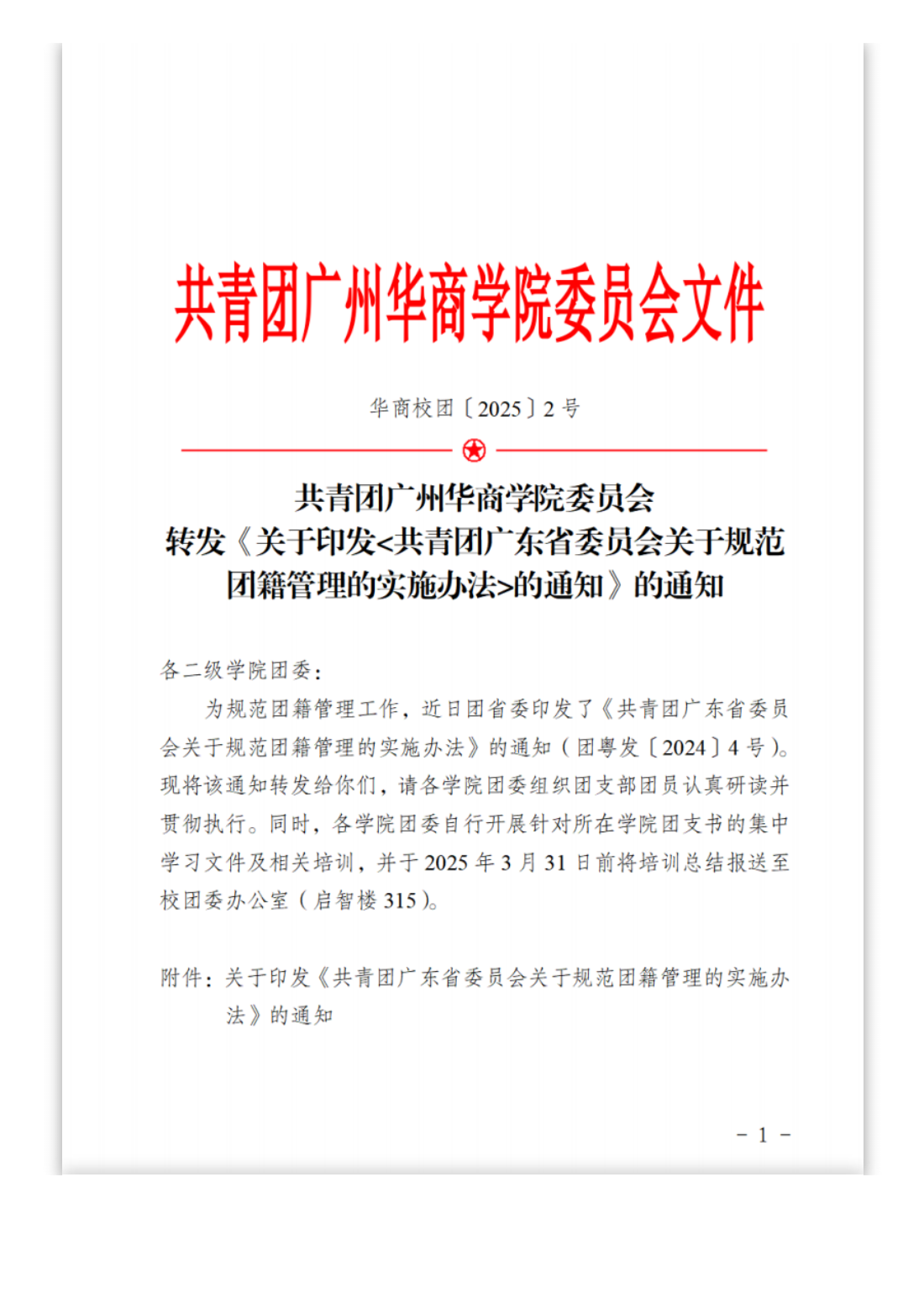
转发《关于印发<共青团广东省委员会关于规范团籍管理的实施办法>的通知》的通知

2025年06月10日  








1—


上一条:西十一“一站式”学生社区|党建引领聚合力,服务学生零距离 下一条:喜报!我院学生第二党支部入选“全省党建工作样板支部”! 近日,中共广东省委教育工委公布了第五批新时代高校党建示范创建和质量创优工作遴选结果,我院学生第二党支部成功入选“全省党建工作样板支部”培育创建单位。

关闭

©太阳集团tcy8722(中国·认证集团)官方网站-Official Website 版权所有     ICP备案号:粤ICP备17051289号   粤公网安备 44011802000240号

广东省广州市增城区荔湖街华商路1号